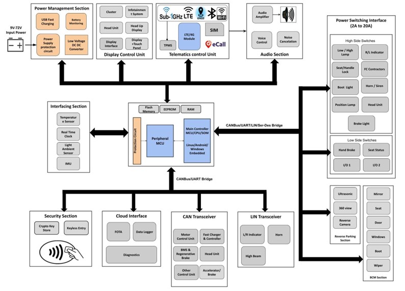
KritiKal offers Vehicle Control Unit (VCU), a customized low-voltage module that handles most processes related to functional aspects of electric and hybrid vehicles, lighting system control, anti-theft properties, sensor signal reading, etc. Hence, the VCU rightfully earns its title as the quintessential domain controller for next-gen vehicles.
KritiKal excels at delivering high-quality VCU development services tailored to the unique needs of hybrid as well as vehicle control units for electric vehicles. Our extensive experience in automotive control units and electronics, embedded systems, as well as CAN-based communication ensures seamless data exchange within the vehicle. We provide customized VCU development services, incorporating state-of-the-art technology and conducting rigorous testing and validation of electronic control systems in automobiles to meet industry standards and regulatory compliance.


