Vehicle Control Unit (VCU) and Cluster for Electric Two-Wheeler

The Problem Statement
Modern vehicles require seamless integration between various control systems to enhance safety, efficiency, and user experience. Traditional vehicle control units and instrument clusters operate as separate entities, leading to challenges such as increased wiring complexity, latency in data exchange, and difficulties in diagnostics and maintenance.
The client requires a flexible and scalable vehicle control unit (VCU) integrated with a cluster that can be used in an electric 2-wheeler to manage powertrain functions, battery-related purposes, and other vehicle operations like acceleration, brake, etc.

Case Study Overview:
This case study examines the development and integration of a Vehicle Control Unit (VCU) and Instrument Cluster in a modern electric vehicle (EV). Here, the VCU acts as the central brain, coordinating inputs, and sensors, controlling the outputs, while the Instrument Cluster provides real-time information to the user/driver.
The Solution
To fulfill this requirement, we have developed an integrated solution in which VCU is responsible for controlling essential vehicle functions, while the Instrument Cluster provides a user-friendly interface displaying speed, battery levels, and diagnostics.
This approach follows a V-cycle approach for the development of integrated VCU; hence, the controller must be developed using this approach either for HW & SW.
Objectives:
- Develop a Vehicle Control Unit (VCU) that manages the powertrain, battery system, and sensors.
- Design an Instrument Cluster to provide real-time data to the rider/user/driver.
- Ensure seamless communication between both systems using CAN bus.
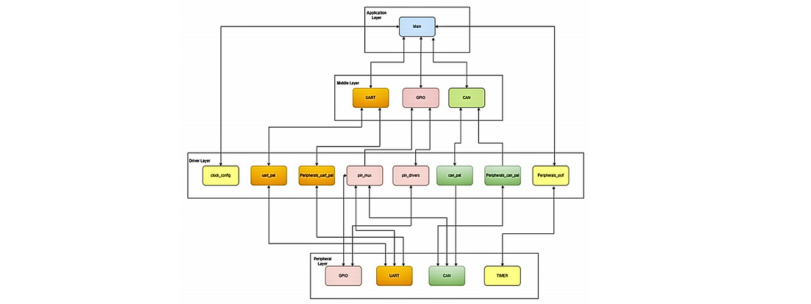
System Architecture:

Vehicle Control Unit (VCU):
Core Functions
- Powertrain control (motor, inverter, and battery management).
- Vehicle dynamics (traction control, torque vectoring).
- Communication with sensors (temperature, pressure, position).
Hardware
- Microcontroller: ARM Cortex-M-based processor.
- Interfaces: CAN Bus, LIN, Ethernet, GPIO.
- Sensors: Speed, temperature, battery voltage, accelerometers.
Software Stack
- NXP IDE-based application development.
- ISO 26262-compliant software architecture for safety.
Instrument Cluster:
Core Functions
- Display speed, RPM, battery state of charge (SoC), navigation.
- Alert system for diagnostics (faults, low battery, maintenance reminders).
- Integration with ADAS (Advanced Driver Assistance Systems).
Hardware
- TFT Display with graphical UI.
- Microcontroller or SoC (e.g., NXP i.MX, Renesas R-Car).
- Connectivity: CAN Bus, Bluetooth for mobile app integration.
Software Stack
- NXP IDE based application development.
- ISO 26262-compliant software architecture for safety.
Communication & Integration: CAN Bus Communication
- VCU to Instrument Cluster Communication
- Speed, battery level, and power consumption data sent over CAN messages.
Benefits Delivered
- Seamless development and integration of a Vehicle Control Unit (VCU) and Instrument Cluster in a modern electric vehicle (EV).
- Successful deployment of VCU that coordinates inputs, and sensors, controlling the outputs, while the Instrument Cluster provides real-time information to the user/driver.