Streamlining HR, Driving Growth: Digital Success Story
The Problem Statement
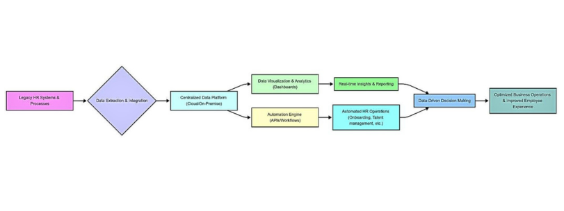
Federal agencies manage vast amounts of workforce and organizational data, often relying on outdated methods such as file systems and large spreadsheets. These manual processes make it difficult to keep employee records up to date, track changes efficiently, and extract meaningful insights.
Key challenges include
- Data Management Inefficiencies – Maintaining accurate workforce records across multiple agencies is time-consuming and prone to errors.
- Lack of Real-Time Insights – Extracting workforce analytics and visualizing data is cumbersome, limiting data-driven decision-making.
- Complex Organizational Structures – Understanding employee hierarchies and position management is difficult using spreadsheets.
- Approval and Compliance Bottlenecks – Managing hiring, position changes, and workforce approvals across different levels requires a structured and automated approach.
The Solution
To address these challenges, we have developed a comprehensive digital platform that streamlines workforce management, enhances data visualization, and automates complex HR operations. Our solution provides agency-specific insights, improving decision-making and operational efficiency across federal organizations.
Key Features:
- Automated Workforce Data Management – Seamlessly uploads and maintains workforce and organizational data, ensuring accuracy and eliminating manual errors.
- Advanced Visualization & Analytics:
- Interactive Organizational Charts – Automates the creation of dynamic, hierarchical charts, providing a clear view of workforce structure and enabling seamless position management.
- Data-Driven HR Reporting – Simplifies reporting across key HR domains, offering visual analytics to support proactive workforce planning and strategic decisions.
- Dynamic dashboards & reports displaying key HR metrics such as attrition rates, workforce distribution, and cost analysis.
- Survey Automation – Streamlines the generation of Federal Employee Viewpoint Survey (FEVS) reports, reducing costs and saving time.
- Role-Based Approval Workflows – Ensures structured, multi-level approval processes for hiring actions, transfers, and other workforce changes while maintaining compliance.
- Scalable Cloud Deployment – Built using .NET and React.js, with SQL Server for data management, and deployed on Microsoft Azure for security, reliability, and scalability.
- 502 accessibility compliance, ensuring inclusivity for all users, including those with visual impairments.
- Predictive Workforce Planning
- Graphical workforce scenario modeling aids agencies in proactive resource planning.
- Seamless integration with existing HR systems to enhance workforce analytics.
- AI-powered forecasting models analyze historical trends to predict future workforce needs.
Value Add Delivered
- Increased Efficiency
- Improved Data Accuracy
- Enhanced Decision-Making
- Faster Hiring & Vacancy Management
- Better Compliance & Security management
- Reduced cost of maintenance for more scalable and reliable infrastructure.


Global
United States