DevSecOps Excellence: Unifying Security and Deployment Automation
The Problem Statement
A series of critical challenges that organizations typically face when integrating cloud applications, IoT, and complex deployment processes.
Challenges and Pain Points:
- Security Integration Gaps
- Deployment Bottlenecks
- Regulatory Compliance Challenges
- Infrastructure Security & Standardization Issues
- Risks from Unverified Artifacts
- Lack of Real-Time Monitoring & Incident Response
The Solution
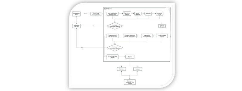
To address security gaps and deployment inefficiencies in IoT-cloud integrations, a DevSecOps framework was implemented using Azure DevOps. KritiKal’s DevSecOps framework embeds security directly into the CI/CD pipeline, ensuring that every stage of development is both agile and secure. This solution automated security enforcement, streamlined compliance, and optimized deployment workflows, embedding security at every stage of the CI/CD pipeline. This helped automate the entire software delivery process, ensuring that security and compliance checks are continuously and consistently applied.
Key implementations included CI/CD automation, static and dynamic security testing, container image scanning, secret detection, and continuous monitoring. Tools such as SonarQube, OWASP ZAP, Trivy, and cloud Policy (for cloud-based) ensured proactive threat detection and compliance adherence. The selection of tools was customized to align with each client’s specific preferences.
Key aspects include
- Integrated security CI/CD Pipeline Automation
- Azure Pipelines were leveraged to automate builds, testing, and deployments, reducing manual intervention and errors.
- SonarQube was integrated to detect security vulnerabilities and code quality issues early in the development lifecycle.
- Functional testing: Automated testing frameworks such as Selenium and Postman ensured application reliability.
- Container and Infrastructure Security
- Molecule and Hadolint ensured best practices and security policies in container images.
- Checkov was employed to enforce security best practices for Terraform and ARM templates.
- Proactive Vulnerability Detection
- OWASP ZAP was implemented to identify security vulnerabilities in running applications.
- Azure Policy was used to enforce security compliance during deployment.
- Zero-Touch Compliance Enforcement reduces manual compliance overhead providing 70% audit-readiness improvement
- Continuous Monitoring (Real-Time Monitoring & Incident Response)
- Azure Monitor, (Prometheus, and Grafana), enabled real-time security insights and application performance monitoring.
- Detects issues in real-time preventing any possibility of application outage.
Value Add Delivered
The results were transformative:
- 60% faster deployments through automated pipelines.
- 80% reduction in security vulnerabilities by early detection and remediation.
- 70% improvement in compliance and audit readiness with automated policy enforcement.
- Enhanced operational efficiency and collaboration, fostering a security-first mindset.
- This DevSecOps-driven approach delivered a scalable, secure, and automated deployment process, significantly reducing risks while accelerating software delivery.


Global
United States